This chapter discusses different types of differential amplification topologies for amplifying very small differential signals. These simulations help understand parameters that affect accurate amplification and selection of a differential amplification topology.
14.1 Prerequisites
Chapter 1 Getting Started with MPLAB® Mindi™ and Chapter 12 Fundamentals of Linear Simulation or equivalent analog simulation experience as well as access to MCP6V01 and MCP6N16 datasheets.
14.2 Bridge Sensor Response
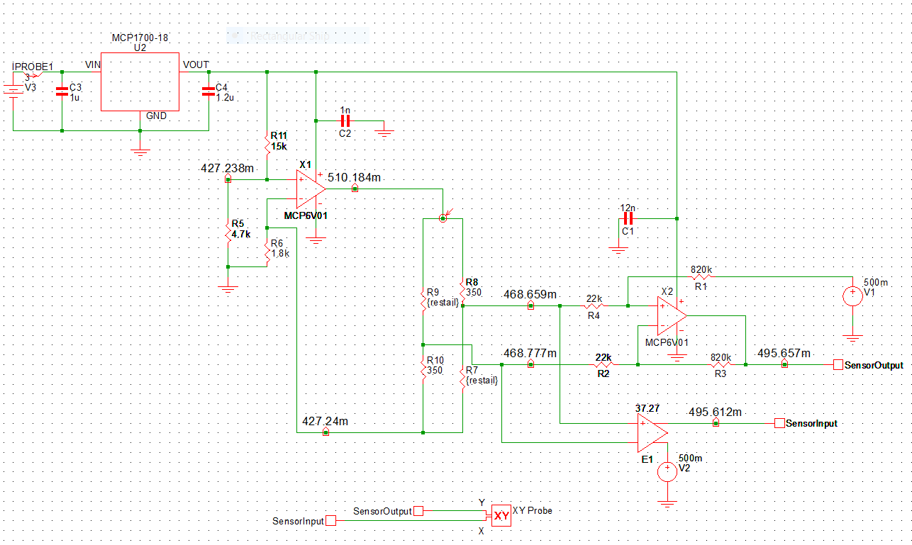
Open the schematic named 350OhmBridgeSensor_Disconnected.wxsch, as shown in the figure below. The complete measurement system is powered by a 1.8 V LDO regulator and the 350 Ω bridge sensor is biased by a constant current source to minimize current consumption. There are two signal terminals assigned to the schematic, SensorOutput and AmplifierOutput. SensorOutput is the output of the bridge sensor and AmplifierOutput is the amplified signal from the sensor.
14.2.1 Bridge Sensor Zero Strain Response
Simulate the response of the bridge sensor to strain (Sensor Disconnected from Amplifier) by setting up a DC Sweep of the bridge resistance parameter, senseres, of R7 and R9. A DC sweep of senseres from 350.1 Ω to 350 Ω approximately simulates a balanced bridge response.
a
Select Simulator > Choose Analysis > DC. The sweep changes resistors R7 and R9, parameterized as label senseres from the start value of 350.1 Ω to the stop value of 350 Ω.
b
Click on Define and set 'Sweep mode' to 'Parameter' and enter senseres as the 'Parameter name'. See dialogs below.
c
Select Place > Probe > Voltage Probe and place at terminal SensorOutput.
d
Double-click on the probe SensorOutput and set 'Analyses' to 'DC Sweep' only.
e
Click Ok and select Simulator > Run Schematic. The resulting sensor response for zero strain is shown in the image below.
Next set up a DC Sweep for emulating a full-scale strain response.
a
Open the DC Sweep dialog (Simulator > Choose Analysis > DC) and set sweep start value to 367 Ω and stop value to 350 Ω.
b
Run DC Sweep again. The image below displays the response of the bridge to full-scale bridge strain.
The figures in the schematic above show the bridge zero and full-scale responses at the terminal labeled 'SensorOutput' with the amplifier disconnected.
When senseres is 350 Ω, the bridge is balanced and provides a zero-volt differential input to the amplifier and at 367 Ω, the bridge is at its full-scale output. Bias annotations (DC Operating Points or DCOP) shown on the schematic, display the final DC voltages at the end of a DC Sweep analysis.
The zero-bridge response is (at senseres of 350.01 Ω) 1.18 µV and the full-scale response (at senseres of 367 Ω) is 2.017 mV.
The bias current applied to the bridge can be viewed by selecting and placing Probe > Current in Wire at the output of constant current driver X1. An output graph will be rendered. You can use the graph cursors to measure the output, which should be around 237 µA.
14.3 Bridge Amplification Using Difference Amplifier
a
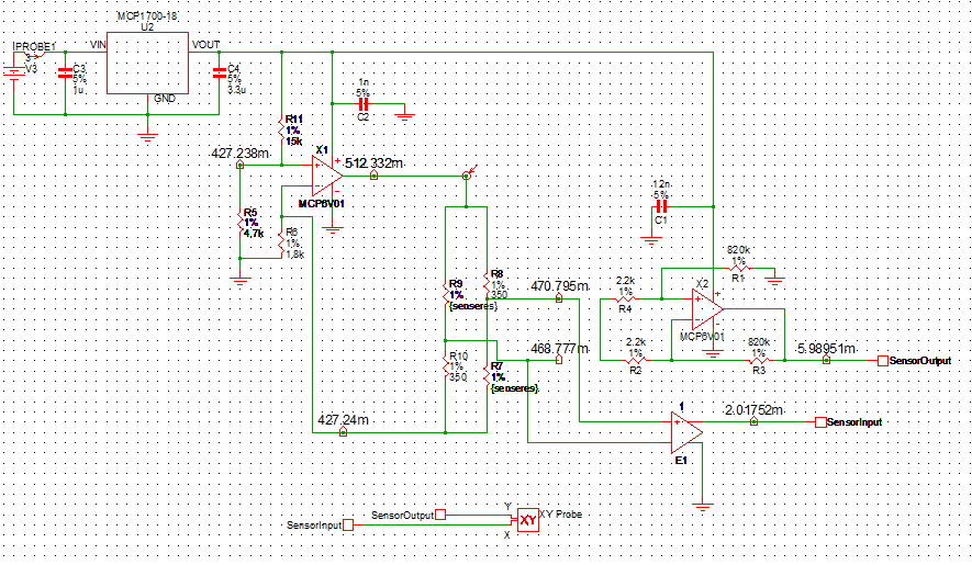
Open the file named 350OhmSensor_Amplified.wxsch. In this schematic, the bridge sensor is connected to the differential inputs of the amplifier as shown in the image below with a gain of 372.
b
The XY Probe has been renamed as 'Amplifier Output Vs Sensor Output'. Also, the SensorOutput probe has been deleted.
c
Setup DC Sweep with senseres set from 367 Ω to 350 Ω. Run DC Sweep.
d
The difference amplifier output response is shown in the image below. From the image, it's observed that SensorOutput is indicating a full-scale signal of 1.8665 mV instead of the expected output of 2.017 mV which is measured using 'REF Cursor' and 'Cursor A' as shown in the image below.
The cause of this is an equivalent impedance change caused by resistors R2 and R4 of the difference amplifier to the bridge resistance. This interferes with the bridge sensor output and results in an inaccuracy of 7.4 percent.
Hence, using a differential amplifier with gain input resistors, that are only five times the bridge sensor resistance in this circuit, results in a large inaccuracy. We can increase the gain input resistance by 10 times to 3.5 K, which also necessitates increasing the feedback gain resistor to 1.3 MΩ. Large feedback resistors contribute thermal noise errors in the form of a root mean square of the sum to the output error. However, the thermal noise from the input resistors will also see a gain error.
What we have learned from the above simulation is that a difference amplifier with very high gain is unable to isolate impedance loading effects on the bridge sensors equivalent resistance and causes degraded accuracy. However, a smaller gain can reduce this loading effect trading off higher resolution and signal-to-noise (SNR) ratio at the output. A simulation with a gain of 100 resulted in an accuracy of 1.9 percent. You can verify this by running the same simulation on the schematic 350OhmSensor_Amplified_Gain100.wxsch. We will use a different approach to solve this problem in section 14.4.
14.4 Amplification using Instrumentation Amplifier
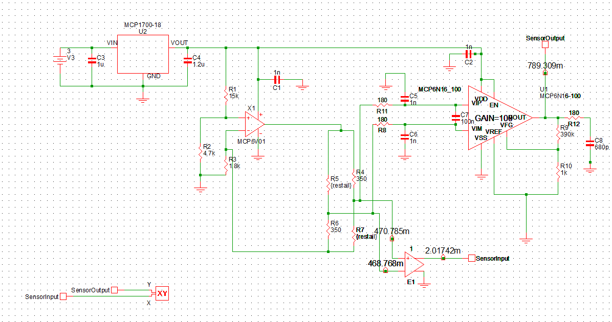
Open the simulation file named 350OhmSensor_INAAmplifier.wxsch. The schematic is shown in the image below. In this circuit, the bridge sensor is connected to the MCP6N16 instrumentation amplifier with a gain of 391. The amplifier also has an offset of 200 mV. This is added to all amplified signals as an offset.
a
Select Place > Probe > Voltage Probe and place at SensorOutput terminal. Double-click and configure probe analyses to 'DC Sweep'.
b
Double-click on the XY Probe named AmplifierOutput and select 'All analyses disabled'.
c
Run DC Sweep analysis across the sensors full-scale range of 367 Ω to 350 Ω. Refer to section 14.2.1 for a refresher on DC sweep setup.
d
Sensor response is shown in the image below. This is the sensor's response through the full-scale sweep. Note that the response is 2.017 mV at full-scale. This is the sensor’s correct full-scale output as in section 14.2 (disconnected sensors full-scale output). Hence, an INA amplifier’s input does not load the sensor response and preserves the sensor output signal.
e
Next, change the DC Sweep range from 350.1 Ω to 350 Ω, to evaluate the sensor zero strain response while connected to the INA amplifier. Run the DC Sweep. Observe the bias outputs at terminal SensorOutput and AmplifierOuput. They are 11.80 uV and 205.2 mV respectively. The expected amplified zero output is 204.6 mV. This is a zero error of 0.3 percent.
f
Disable all analysis for SensorOutput probe. Enable DC Sweep analysis for AmplifierOutput probe. Set the DC Sweep range to be 367 Ω to 350 Ω and run DC Sweep.
g
The amplifier output response is shown in the image below.
h
The full-scale amplifier output response is 788.5 mV. The expected full-scale output is 788.6 mV. This is an error of 0.01% at full-scale.
The simulator also allows export of graph data to other programs such as Microsoft® Excel.
Select the Amplifier Output checkbox as shown below.
Then use Edit > Copy ASCII Data to export the data to Excel for plotting. The exported data plot is shown in the image below. The accuracy across the range spans 0.06 percent. As the INA has high impedance and high common mode rejection, the sensor bridge resistance was not affected. The above simulation results indicate that the MCP6N16 is a good choice to be a high gain amplifier in a battery-operated system for amplifying very low output differential sensor signals.




