This chapter introduces the simulation of AC signal amplification and identification and analysis of error sources. This exercise guides you through the use of first-order simulations to select an amplifier to achieve a design specification.
13.1 Prerequisites
- "Chapter 1 - Getting Started with MPLAB® Mindi™"
- "Chapter 12 - Fundamentals of Linear Simulation"
- or equivalent experience with analog simulators and MCP6V01, MCP6001 and MCP6231 datasheets
13.2 AC Amplifier Design
Design an amplifier that amplifies an AC-coupled sinusoidal signal of 2 kHz, amplitude ±200 mV to a span of 1.00 Vpp at an accuracy of 1%, and is DC-biased at half the supply voltage at the output of the amplifier. Perform an FFT analysis to view the spectral content of the amplified signal. The circuit supply voltage is set to 3 V to emulate a battery-operated system and is needed to minimize current consumption. In this lab, we will evaluate three different amplifiers: MCP6001, MCP6231 and MCP6V01.
The amplifiers referenced above differ from each other in their gain bandwidth (GBW), quiescent current, input offset voltage, and voltage noise density. This lab explores how these specifications contribute to the total error of the system by performing a transient, AC, and noise analysis of the circuit. The results from the simulation allow a first-order understanding of parameters to aid in selecting an amplifier to meet the specifications described above.
13.3 Circuit Topology & Simulation Sources
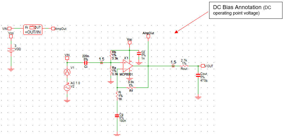
Open the file named AC Amplfier_MCP6001.wxsch. The complete schematic is shown in the figure below. The input signal is AC-coupled via capacitor Ci. Signal generator source is V1 and AC sweep analysis source is V2. AC sweep analysis uses a 1 Vrms amplitude and no phase delay.
The input signal is AC-coupled via capacitor Ci and output is biased at half the supply voltage by Ra and Rb. Capacitor Ci and the parallel combination of Rb and Ra create a high-frequency pole at 438 Hz where frequency = 1/(2*PI*Ra ||Rb*Ci) and Ri and Cg create another pole at 88 Hz where frequency = 1/(2*PI*Ri*Cg).
Capacitor Cg prevents DC gain and hence the amplifier's input offset voltage error contribution adds directly to the output. The AC gain is given by the following
Amplifier AC Gain = √12 + (Rf)2/(Ri + Xc)2 = √((Rf+Ri+Xc)2/(Ri+Xc)2)
= √ (3.9K + 1K +442)2 / (1K + 442)2 = 4.5
where Rf = 3.9K, Ri = 1K, Xc=1/ωC4=1/(2*PI*2000*180e-9)= 442.1
In the following transient and AC simulations, we observe the signal input to the amplifier and the resulting output.
13.4 Transient Analysis
Double-click on the waveform generator V1. Edit the waveform generator dialog as shown below. Amplitude is set to 200 mV with an offset of 0 mV and the frequency is 2 kHz.
Select Simulator > Choose Analysis > Transient. Enter a Stop time of 2 mS to get four cycles of transient responses. The first cycle in the simulation is never used as it might include system power up and other delays etc. Set the data output to be computed at 500 nS time intervals for transient analysis.
Select Place > Probe > Voltage Probe and place probe at terminal VIN. Name probe as signal_input. Place the second probe at the terminal labeled AmpOut and name the probe signal_output. Double-click the probes signal_input and signal_output. Edit the probe specifications as shown below.
Select Simulator > Run Schematic. The transient response of the amplifier is shown in the figure below.
The measured signal_input probe is 200 mVpp. The resulting transient response at signal_output is 883 mVpp. The expected transient output is (signal_input * AC Gain) 200 mVpp * 4.5 = 900 mVpp. The error is -0.78% of the expected response. The bias annotation at the output is 0.7 mV away from the DC input value. The bias annotation points are computed when the 'DCOP' box is checked in Analysis Mode.
13.5 AC Analysis
AC Analysis is run to understand the frequency response of the circuit to the input.
a
Select Simulator > Choose Analysis > AC. Start frequency is 1 Hz and stop frequency is 2 MHz.
b
Double-click on the signal_output probes and enable 'AC Sweep'. Set the Axis type to 'Use Separate Grid'.
d
Select Simulate > Run Schematic (F9). The resulting AC response is shown in the figure below.
e
From the figure above, we observe that the AC gain at 2 kHz is 4.418 and not 4.5 as computed. Flat band gain peaks around 10 kHz. The AC response at 2 kHz is not in the flat region and is closer to the pole.
f
To improve the error, we move the pole created by capacitor Ci further down in frequency by changing its value to 1 µF and then re-run the transient and AC analysis. The pole has now moved to 96.5 Hz. The AC and transient responses from the analysis are shown in the figures below respectively.
g
Gain improves to 4.509 and transient output measurements show an output of 901.3 mVpp, which results in an error of +0.14% by moving capacitor Ci to 1 µF.
13.5.1 AC Analysis using MCP6V01 & MCP6291
Now run the analysis using Amplifier Circuits MCP6231 and MCP6V01. These simulation files are named AC Amplfier_MCP6231 and AC Amplifier_MCP6V01 respectively. The simulation files have the signal_input and signal_output probes assigned.
a
Open the schematics and run transient and AC analysis with Ci set to 220 nF. Enable 'AC sweep' for probe signal_output and double-click on the probe. Set the Sweep Mode to 'AC' and the Axis Type to 'Use separate grid'.
b
Measure the transient response peak-to-peak output voltage and compare the output to Table 13.1. (Expected Output = 900 mV peak-to-peak)
c
Run AC analysis and measure the signal_output gain at 2 kHz and compare the output to Table 13.1. (Expected Gain = 4.5) and the figures below.
Table 13.1 AC Gain Analysis
| Amplifier | Measured AC Gain | Measured Transient Out | DC Error (mV) | Measured Signal In | Min Open Loop Gain (V/V) | GBWP |
| MCP6001 | 4.418 | 883 mVpp | 0.7 mV | 200 mVpp | 25.11K | 1 MHz |
| MCP6231 | 4.466 | 890.2 mVpp | 4 mV | 199.4 mVpp | 31.6 K | 300 kHz |
| MCP6V01 | 4.510 | 899.7 mVpp | 0 mV | 200 mVpp | 3.162 M | 1.3 MHz |
13.6 FFT Spectrum Output
Open the file named AC Amplfier_MCP6001.wxsch. Set up for transient analysis as in section 13.4. After the transient analysis is complete, select Probe > Fourier > Probe Voltage Custom and place the probe tool at node AmpOut. Then edit the FFT setup menu as shown in the dialog below. After editing select Ok.
The FFT response curve is shown in the figure below. The spectrum at 2 kHz is the signal. The first highest spectrum at -54 dB, down from 2kHz, defines the spurious free dynamic range.