Running a Basic MPLAB® Mindi™ Analog Simulation
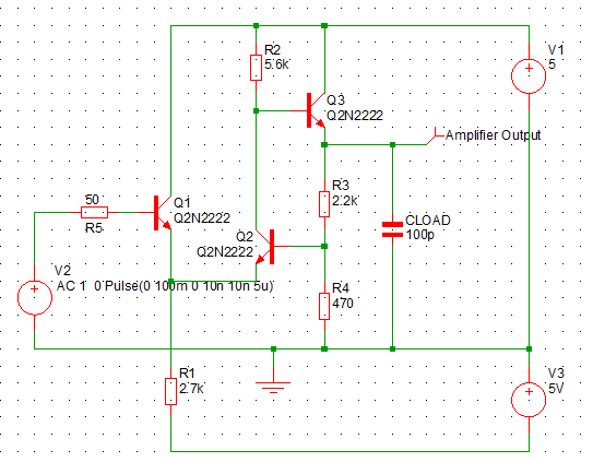
The following steps demonstrate how to run a basic Mindi simulation on a sampled circuit (Tutorial1.sxsch). After the simulations, we will create some simulation plots. The circuit is one of the tutorials you can find in the example files. It consists of three stages: emitter follower, common base amplifier, and a second emitter follower. The circuit offers voltage gain without any phase shift.
The example files are first installed by default at C:\Program Files (x86)\MPLAB Mindi_800\support\examples. These files are copied to your My Documents folder when MPLAB Mindi starts the first time if you chose such option. If you can’t find the example files, you may need to manually copy them from the default location to any location of your choice.
2
This amplifier is designed to amplify a 100 mV (AC) with a gain of 5. This circuit has been set up to run transient simulation. To start the simulation, select from the schematic window Simulator | Run Schematic or press F9. You will see a graph of the output voltage vs. time on the right and a Simulator - Complete pop-up window showing the simulation analysis type (in this case Transient), netlist location, and simulation time range:
3
On the simulation plot, note that there is substantial ringing on the rising edge of the amplifier output. To view it closely, hover the mouse over the area of interest and drag to include the area you want to zoom in.
You can click View from the top menu to show zoom and scroll options. To zoom in, you can use shortcut key: Shift+F12. To zoom out, use F12.


