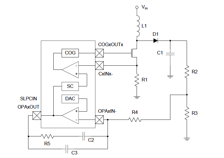
Slope Compensation Module Example

Using a PIC16F753 in a simple boost converter circuit, the SLPCCON0 and SLCCON1 registers need to be set up to use the Slope Compensation (SC) module.

slopecomp18.png

The SC module is enabled by setting the SCxEN bit to 1.

The SC module will react to the falling threshold signal from the output of the op amp so the SCxPOL bit is set to 0.

The output connection of the SC module is connected to the Comparator 1 input so the SCxTSS bits are set to 10h.

The input connection to the SC module is the output of the op amp, which is the same as the SLPC1IN selection so the SCxINS bit is set to 0.

When the circuit is using an R3 value of 1 ohm for current sense resistor and the peak current is 1 amp, then the peak current expressed as a voltage (VREF) is 1 volt. If the PWM signal is running at 1 MHz, then the period is 1 microsecond. Therefore, the desired slope is 0.5 Volts/microsecond as seen in the equation below:

slopecomp17.png

According to the SCxISET bits chart, 0.5 V/µs correlates directly to the SCxISET value of 6h, so that value is stored in the SCxISET bits of the SLPCCON1 register. Since this is a direct correlation we can set the range setting to SCxRNG = 0.

© 2021 Microchip Technology, Inc.
Notice: ARM and Cortex are the registered trademarks of ARM Limited in the EU and other countries.
Information contained on this site regarding device applications and the like is provided only for your convenience and may be superseded by updates. It is your responsibility to ensure that your application meets with your specifications. MICROCHIP MAKES NO REPRESENTATIONS OR WARRANTIES OF ANY KIND WHETHER EXPRESS OR IMPLIED, WRITTEN OR ORAL, STATUTORY OR OTHERWISE, RELATED TO THE INFORMATION, INCLUDING BUT NOT LIMITED TO ITS CONDITION, QUALITY, PERFORMANCE, MERCHANTABILITY OR FITNESS FOR PURPOSE. Microchip disclaims all liability arising from this information and its use. Use of Microchip devices in life support and/or safety applications is entirely at the buyer's risk, and the buyer agrees to defend, indemnify and hold harmless Microchip from any and all damages, claims, suits, or expenses resulting from such use. No licenses are conveyed, implicitly or otherwise, under any Microchip intellectual property rights.