MPLAB® Harmony v3 is now configurable through MPLAB Code Configurator (MCC). Although the instructions in this tutorial are for MPLAB Harmony Configurator (MHC), the flow and experience of creating a project, configuring peripherals, and generating code using MCC are similar. Refer to the following links for specific instructions to use MPLAB Harmony v3 with MCC.
Objective
MPLAB Harmony v3 is a flexible, fully integrated embedded software development framework for 32-bit microcontrollers (MCUs) and microprocessors (MPUs). MPLAB Harmony v3 includes the MHC tool, a set of modular, device, and middleware libraries, and numerous example applications, all of which are designed to help you quickly and easily develop powerful and efficient embedded software for Microchip’s 32-bit PIC® and SAM devices.
This tutorial shows you how to use MHC to create an application that gets you started in developing applications on SAM D5x/E5x MCUs using MPLAB Harmony v3 software framework.
The application makes use of SAM E54 Xplained Pro Evaluation Kit and I/O1 Xplained Pro Extension Kit (sold separately).
The application reads the current room temperature from the temperature sensor on the I/O1 Xplained Pro Extension. The temperature read is displayed on a serial console periodically every 500 milliseconds. The periodicity of the temperature values displayed on the serial console is changed to 1 second, 2 seconds, 4 seconds and back to 500 milliseconds every time you press the switch SW0 on the SAM E54 Xplained Pro Evaluation Kit. Also, LED0 is toggled every time temperature is displayed on the serial console.
The application you create will utilize:
- SERCOM (as I²C) Peripheral Library (PLIB) to read the temperature from a temperature sensor.
- Real-Time Clock (RTC) PLIB to periodically sample temperature sensor data.
- SERCOM (as USART), Direct Memory Access (DMA) PLIBS to print the temperature values on a COM (serial) port terminal application running on a PC.
- PORTS PLIB to toggle the LED.
In the process, the lab will also demonstrate the use of callback functions.
Two ways to use this tutorial:
- Create the project from scratch:
- Use the provided source files and step-by-step instructions below.
- Use the solution project as an example:
- Build the solution project and download it to the SAM E54 Xplained Pro Evaluation Kit Board to observe the expected behavior.
Lab Objectives
- Create an MPLAB X IDE Harmony v3 project for a SAM E54 microcontroller from scratch.
- Use the MHC to configure and generate Harmony v3 Peripheral Libraries code for RTC, I²C, USART, DMA, and PORTS peripherals.
- Use the Harmony v3 PLIB Application Programming Interfaces (APIs) to implement the application.
Materials
Hardware Tools
| Tool | About | Purchase |
|---|---|---|
![]() SAM E54 Xplained Pro
Evaluation Kit |
| |
![]() I/O1 Xplained Pro
Extension Kit |
| |
The Xplained Pro series evaluation kits include an on-board Embedded Debugger (EDBG). No external tools are necessary to program or debug the ATSAME54P20A. For programming/debugging, the EDBG connects to the host PC through the USB Micro-B connector on the SAM E54 Xplained Pro Evaluation Kit.
Software Tools
This project has been verified to work with the following versions of software tools:
MPLAB X IDE v5.20, MPLAB XC32 Compiler v2.20, MPLAB Harmony v3.3.0
Because we regularly update our tools, occasionally you may discover an issue while using the newer versions. If you suspect that to be the case, we recommend that you double-check and use the same versions that the project was tested with.
| Tool | About | Installers |
Installation
Instructions |
||
|---|---|---|---|---|---|
| Windows | Linux | Mac OSX | |||
|
MPLAB® X
Integrated Development Environment |
| | | | |
|
MPLAB® XC32
C/C++ Compiler |
| | | | |
For this lab, download the following repositories from GitHuB:
Overview
This lab shows you how to create an MPLAB Harmony v3 project from scratch, configure, and generate Harmony v3 Peripheral Libraries code for RTC, I²C, USART, DMA, and PORTS peripherals. It demonstrates reading of temperature sensor values from the temperature sensor available on the I/O1 Xplained Pro Extension kit periodically and displays it on a serial console. The periodicity of temperature sampling is changed for every switch press event. Every time the temperature is displayed on the serial console, an LED is toggled.
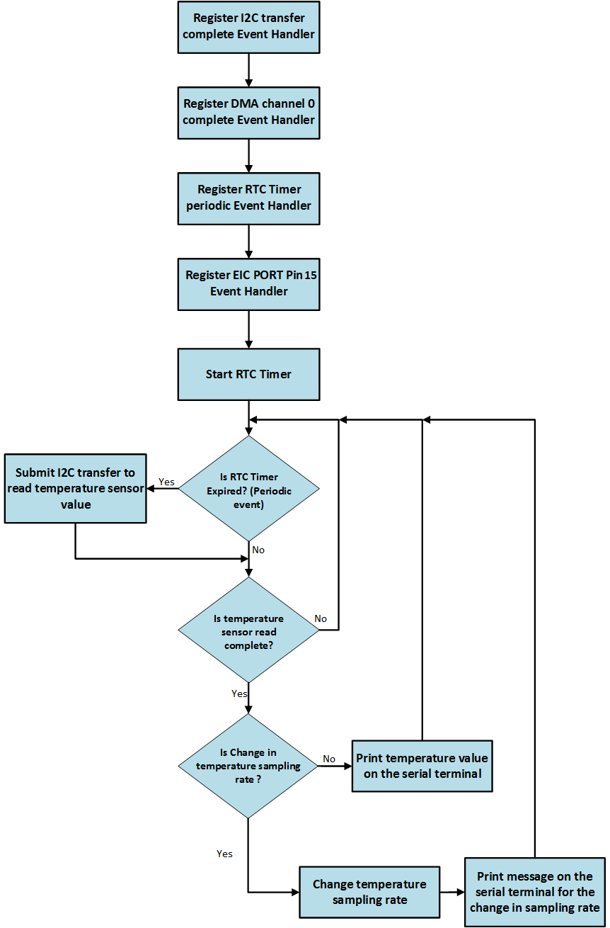
| Figure 1.1 Application Flow Sequence |
The application initializes clock, PORTs and other peripherals (configured through the MHC) by calling the function SYS_Initialize.
The application registers callback event handlers for SERCOM (as I²C), DMA, RTC, and External Interrupt Controller (EIC) Peripheral Libraries. The callback event handlers are called back by the peripheral libraries when the transaction completion events occur.
Note:
- A callback event handler for SERCOM (as USART) is not registered as the actual USART data transfer, and is accomplished by the DMA. The DMA calls back the callback event handler when the DMA transfer request is completed.
- RTC peripheral is used for implementing the time period instead of the timer peripheral. This is done to demonstrate how to configure and use RTC peripheral in an application (particularly low power application).
The application checks whether the configured RTC timer period has expired. On every timer period expiration, the application calls the function SERCOM3_I2C_WriteRead to submit a temperature sensor read request to the I²C PLIB. The I²C PLIB calls back the registered callback event handler when the latest temperature value is read from the sensor. The application sets a flag in the RTC callback event handler.
The application checks the temperature read complete flag to submit a write request to DMA to print the latest temperature value (in a formatted message) onto the serial console over the USART interface.
The application also monitors the pressing of the switch SW0; if a switch press is detected, the application changes the temperature sampling rate from the default 500 milliseconds to 1 second. On subsequent switch press, the application changes the temperature sampling rate to 2 seconds, 4 seconds, and back to 500 milliseconds. The application cycles the temperature sampling rate on every switch press, as shown in the following figure.
The application also toggles user LED “LED0” every time the latest temperature value is displayed on the serial console.
Lab Source Files and Solutions
This .zip file contains the completed solution project for this lab. It also contains the source files needed to perform the lab as per the following step-by-step instructions (see the "Procedure" section on this page).
The contents of this .zip file need to be placed in the following folder:
<Any directory of your choice>/training/
(example Directory = C:/microchip/harmony/v3.3.0)
Note:
- The project location of a Harmony v3 project is independent of the location of the Harmony Framework path (i.e. you need not create or place a Harmony v3 project in a relative path under the Harmony v3 framework folder). The project can be created or placed in any directory of your choice.
- The point above is true because when created, a Harmony v3 project generates all the referred source/header files and libraries (if any) under the project folder.
- Both points above contrast with Harmony v2 project location. In Harmony v2, the project was supposed to be created in a location under the Harmony framework.
Extracting the .zip file creates the following folders:
- same54_getting_started contains the lab solution (in the firmware folder) and source files (in the dev_files folder).
- dev_files contains subfolder sam_e54_xpro containing application source files and other support files (if any) required to perform the lab (see "Procedure" section below).
- firmware contains the completed lab solution project. It can be directly built and downloaded on the hardware to observe expected behavior.
Procedure
All steps must be completed before you will be ready to build, download, and run the application.
Lab Index
Step 1: Create project and configure the SAM E54
- Step 1.1 - Install the MPLAB Harmony Configurator (MHC) Plug-in in MPLAB X IDE
- Step 1.2 - Create MPLAB Harmony v3 Project using MPLAB X IDE
- Step 1.3 - Verify Clock Settings
Step 2: Configure I²C, USART and RTC Peripheral Libraries
- Step 2.1 - Configure RTC Peripheral Library
- Step 2.2 - Configure I²C Peripheral Library and I²C pins
- Step 2.3 - Configure USART Peripheral Library and USART pins
- Step 2.4 - Configure DMA Peripheral Library
Step 3: Configure Pins for Switch and LED
- Step 3.1 - Configure Switch Button Pin with EIC
- Step 3.2 - Configure LED Pin
- Step 3.3 - Rename the Default main File
Step 4: Generate Code
Step 5: Add Application Code to the Project
Step 6: Build, Program and Observe the Outputs




